维修保养
9327位值友关注
精选
最新
#总有一款适合你 #轮胎 #换轮胎 #专业维修保养
抖音
值友推荐
分享自: 高岭之花高不可攀
赞
使用过其他品牌后为什么会选择米其林轮胎#竞驰4suv #安全就选米其林 #来驰加换米其林轮胎 #更换轮胎 #汽车维修保养
抖音
值友推荐
分享自: 林少红123
赞
今日必买:新空间 无骨静音雨刷 备注车型+年限
过期
|
¥
4.
9
需用券
天猫精选
24
94%
行驶很晃跑偏,被某店换的杂牌轮胎 #轮胎跑偏 #专业维修保养 #高明修车 #云诚汽车养护中心 #附近修车哪家好
抖音
值友推荐
分享自: Nikonikao
赞
鑫百纳 升级款无骨二代雨刷器 质保90天
价格低于双11
维修保养热度Top1
¥
5.
9
京东
18
77%
本田CRV的5AT变速箱油更换#汽车保养与维修 #专业维修 #维修保养
抖音
值友推荐
分享自: 差点忘了
赞
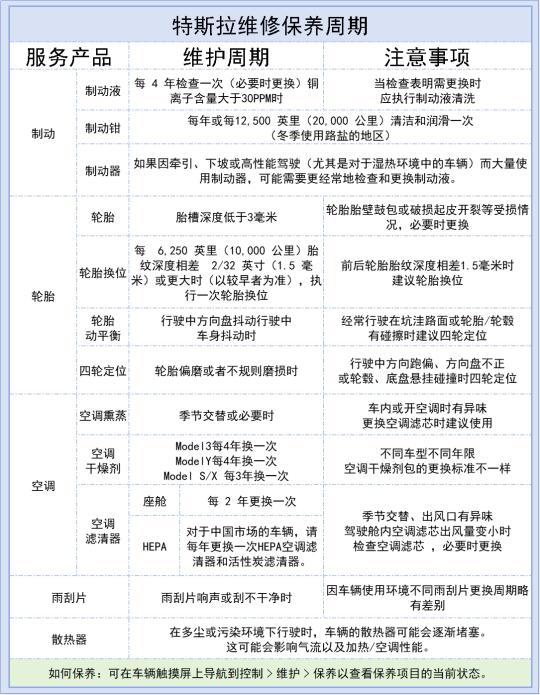
关于特斯拉车辆维修保养周期!!!
小红书
值友推荐
分享自: 万红千紫
赞
京东养车 雨刮器/汽车雨刷/静音雨刮片 雨刷部分城市专享
过期
|
¥
1
京东
18
0
刹车抖动异响 这种解决方式你认可吗#汽车维修 #专业维修保养 #汽车底盘 #刹车盘 #刹车盘修复
抖音
值友推荐
分享自: 小逸仙仙
赞
移动端、京东百亿补贴:京东养车 雨刮器/汽车雨刷/静音雨刮片 雨刷部分城市专享
百亿补贴
过期
|
¥
1
京东
1
40%
京东养车 雨刮器/汽车雨刷/静音雨刮片1元雨刷部分城市专享
27天新低
¥
1
京东
5
33%
汽车维修保养技巧
今日头条
值友推荐
分享自: 雨后大彩虹
赞
途虎双11炸裂的价格,尊尚确实无解 #机油 #机油保养 #汽车维修保养
抖音
值友推荐
分享自: Nikonikao
赞
Mobil 美孚 1号 新车配方 5W-30 SP 全合成机油
好物榜车用润滑油热销榜TOP1
近期想要用户超1.5w
¥
68.
68
汽车维修保养别再被坑了#汽车知识 #汽车保养与维修 #干货分享
抖音
值友推荐
分享自: 如我如他
赞
京东养车 雨刮器/汽车雨刷/静音雨刮片 雨刷部分城市专享
221天新低
¥
0.
5
京东
7
0
刹车片和刹车碟,可不是随便找个地方装上就行的#汽车维修 #汽车保养与维修 #专业维修保养 #刹车片 #刹车碟
抖音
值友推荐
分享自: 狐狸已成精
赞
汽车保养不仅仅是更换机油这么简单,选择一款好的冷却液也是很有必要的,您的车多久没有换了?#汽车保养知识 #维修保养 #汽车知识科普 #众成汽修 #巴斯夫防冻液
抖音
值友推荐
分享自: 林少红123
赞
Mobil 美孚 1号系列 5W-40 SP 全合成机油
好物榜全合成机油热销榜TOP3
近期想要用户超2000
¥
72.
9
丰田凯美瑞2.0的车主,你们的机油用对了吗?#机油保养 #汽车维修保养 #机油 #机油精准适配 #精准用油
抖音
值友推荐
分享自: 周末sj
赞